Introduction
We provide a low latency globally loadbalanced Celo RPC infrastructure with generous features for developers and users of the Celo network.
- Add
https://celo.sarafu.africaas a Celo RPC endpoint in your wallet or application to use our infrastructure. - For WebSocket connections, use
wss://ws-celo.sarafu.africa.
Dashboard
Visit https://rpc.sarafu.africa (opens in a new tab) for the RPC Dashboard (TBD).
Peering
If you'd like to statically peer with our RPC infrastructure (op-geth and op-node), please contact us on Discord.
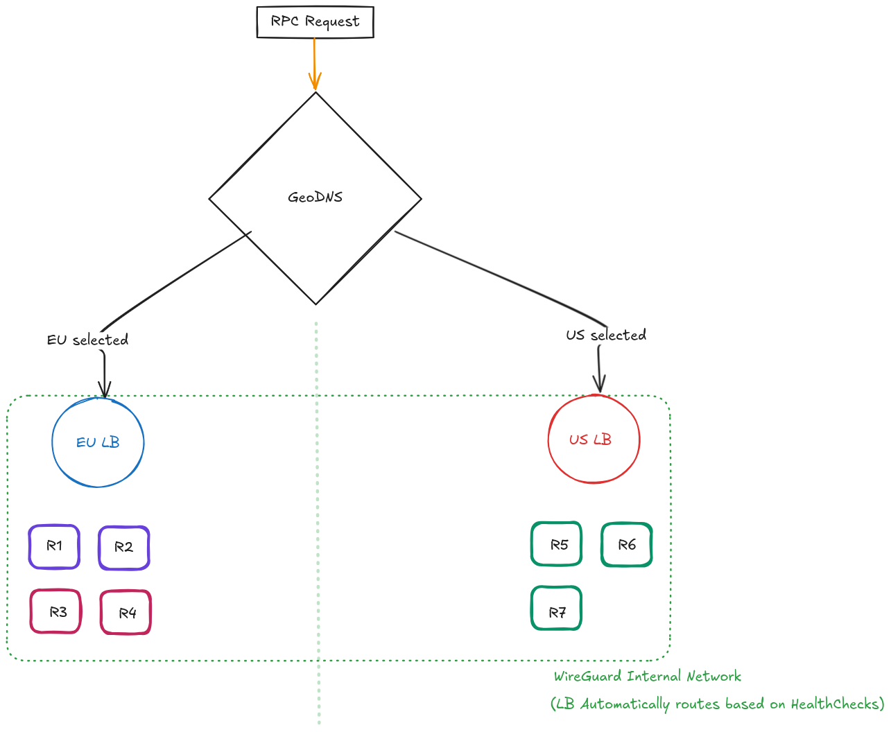
Architecture
